龙腾摘要:
使用工程项目管理软件来进行施工现场管理,加强标后施工阶段现场管理,实现视频监控,实时把控现场施工情况,实现进度、质量、安全、投资的“四级保障”体系,达到科学化、精细化管理。
继5月17日,上海市建设工程安全质量监督总站官方微信公众号发布《关于规范本市建筑工地用工年龄的工作提示》,再次重申:禁止60周岁以上人员进入施工现场从事施工作业后。
近日,荆州、深圳两地也发文规范全市建筑工程用工管理,明确禁止18周岁以下、60周岁以上男性、50周岁以上女性工人进入施工现场从事建筑施工作业。
同时荆州市住建局对于建筑企业管理类人员、施工现场专业类人员也作出了明确要求。
湖北荆州
5月27日,荆州市住建局发布《关于规范全市建筑工程用工管理的通知》。相关内容如下:
01、施工现场劳务类人员
1、禁止以任何形式招录或使用以下三类人员进入施工现场从事建筑施工作业:
■18周岁以下;
■60周岁以上男性;
■50周岁以上女性。
2、禁止55周岁以上男性、45周岁以上女性工人进入施工现场从事井下、高空、高温、特别繁重体力劳动或其他影响身体健康以及高危险性、高风险性的特殊工作。
02、建筑企业管理类人员
1、禁止注册建造师、注册监理工程师年龄超过65周岁的进入项目现场从事施工管理。
2、项目副总、技术总工等主要技术类岗位参照注册类管理人员, 原则上年龄超过65周岁后不建议参与施工现场技术管理。
03、施工现场专业类人员
1、参照全省关于该类人员报考年龄(年满18周岁,且男性不超过60周岁、女性不超过55周岁)的基准要求:
■禁止年龄未满18岁人员和年龄超过60岁(男性)、55岁(女性)的专业类人员从事施工现场专业技术工作。
对发现违反上述用工年龄规定的:
■应当责令限期整改,拒不改正或逾期未完成整改的,将对相关用人企业予以通报,记入在建项目参建企业不良行为,并纳入企业年度安全生产标准化考评内容。
■对因违规超龄用人导致生产安全事故发生的,我局将依法严肃查处、不予姑息。



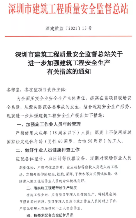
深圳
5月31日,深圳市质安总站发布了关于进一步加强建筑工程安全生产有关措施的通知。
01、施工作业人员年龄管理
■严禁使用未成年(18周岁以下)人员;原则上不使用超过国家法定退休年龄(男性60周岁、女性50周岁)的工人。
02、施工现场带班生产制度
■有施工作业时,应有项目管理人员带班生产。特别是夜间、节假日等时间段,项目管理人员应与施工作业人员同时上下班,严禁无管理人在场情况下工人私自作业。
03、作业人员健康排查
■应配备体温计、血压计等仪器设备,定期对现场作业人员测量体检,严禁有体温异常,血压超标等症状人员进入施工现场。
04、其他安全管理防护措施
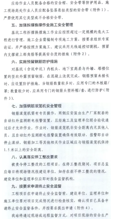
■应给作业人员配备合格的安全帽、安全带等防护用品。
■基坑工程拆撑换撑施工作业应按照超过一定规模的危大工程进行管理,施工企业需编制专项施工方案,按要求组织专家论证,并严格按照方案施工。
■钢筋滚笼机需有专员操作,两侧应安装由生产厂家配套的自动红外监测断电报警装置,且经施工及监理单位联合验收通过后才允许作业。
■钢筋加工等其他相关作业区域应与钢筋滚笼机保持1.5米以上的安全距离。
■我站将通过现场或远程监督方式,对项目现场的安全生产情况抽查,对发现的违法违规行为,将依法采取责令整改、责令停工整改、省动态记分,红黄色警示、行政处罚等措施进行处置。



延伸阅读
5月17日,上海市建设工程安全质量监督总站官方微信公众号发布《关于规范本市建筑工地用工年龄的工作提示》,再次重申:
■建筑施工企业禁止以任何形式招录或使用60周岁以上人员进入施工现场从事施工作业;
■发现有严重呼吸系统疾病、严重心脑血管疾病、肝肾疾病、恶性肿瘤以及药物无法有效控制的高血压和糖尿病等症状征兆,应积极劝导进一步入院检查治疗,严禁进入施工现场。
应结合实名制推进,将作业人员用工年龄管理纳入日常监督检查、巡查范围,一经发现违反规定,应当责令举一反三限期整改,拒不整改或预期未改正的,对相关责任企业予以通报,并将企业年度安全生生产标准化考评结论评定为不合格。
沪建质安联〔2019〕346号文件:三类人员不得进入施工现场从事建筑施工作业
《关于进一步规范建筑施工企业用工年龄管理的通知》(沪建质安联〔2019〕346号文件)要求:
■禁止以任何形式招录或使用以下三类人员进入施工现场从事建筑施工作业:一是18周岁以下;二是60周岁以上男性;三是50周岁以上女性。
■禁止55周岁以上男性、45周岁以上女性工人进入施工现场从事井下、高空、高温、特别繁重体力劳动或其他影响身体健康以及危险性、风险性高的特殊工作。
有建筑工地禁止60岁人员的法律条例吗?
《国务院关于工人退休、退职的暂行办法》(国发〔1978〕104 )
第一条 全民所有制企业、事业单位和党政机关、群众团体的工人,符合下列条件之一的,应该退休。
(一)男年满六十周岁,女年满五十周岁,连续工龄满十年的。
(二)从事井下、高空、高温、特别繁重体力劳动或者其他有害身体健康的工作,男年满五十五周岁、女年满四十五周岁,连续工龄满十年的。
注:年满60岁已达到法定退休年龄,再参加工作属于劳务关系,不受《劳动法》调整。因工作发生事故不属于工伤而是人身损害,不适用《工伤保险条例》而是《最高人民法院关于审理人身损害赔偿案件适用法律若干问题的解释》的相关规定。纠纷不适用劳动仲裁,而是通过诉讼解决。
《劳动法》
第十五条 禁止用人单位招用未满十六周岁的未成年人。文艺、体育和特种工艺单位招用未满十六周岁的未成年人,必须遵守国家有关规定,并保障其接受义务教育的权利。
第五十八条 国家对女职工和未成年工实行特殊劳动保护。未成年工是指年满十六周岁未满十八周岁的劳动者。
《建筑施工特种作业人员管理规定》
第八条 申请从事建筑施工特种作业的人员,应当具备下列基本条件:
(一)年满18周岁且符合相关工种规定的年龄要求;
(二)经医院体检合格且无妨碍从事相应特种作业的疾病和生理缺陷;
(三)初中及以上学历;
(四)符合相应特种作业需要的其他条件。
第三条 建筑施工特种作业包括:
(一)建筑电工;
(二)建筑架子工;
(三)建筑起重信号司索工;
(四)建筑起重机械司机;
(五)建筑起重机械安装拆卸工;
(六)高处作业吊篮安装拆卸工;
(七)经省级以上人民政府建设主管部门认定的其他特种作业。
《注册建造师管理规定》
第十五条
申请人有下列情形之一的,不予注册:
(一)不具有完全民事行为能力的;
(二)申请在两个或者两个以上单位注册的;
(三)未达到注册建造师继续教育要求的;
(四)受到刑事处罚,刑事处罚尚未执行完毕的;
(五)因执业活动受到刑事处罚,自刑事处罚执行完毕之日起至申请注册之日止不满5年的;
(六)因前项规定以外的原因受到刑事处罚,自处罚决定之日起至申请注册之日止不满3年的;
(七)被吊销注册证书,自处罚决定之日起至申请注册之日止不满2年的;
(八)在申请注册之日前3年内担任项目经理期间,所负责项目发生过重大质量和安全事故的;
(九)申请人的聘用单位不符合注册单位要求的;
(十)年龄超过65周岁的;
(十一)法律、法规规定不予注册的其他情形。
其他
浙江、四川等地关于“八大员”的要求:
报名条件。凡年满18周岁,其中男性不超过60周岁、女性不超过55周岁。
.jpg)